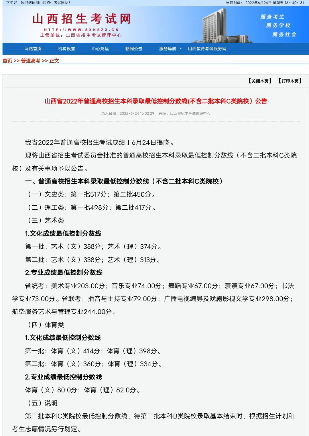
2022年山西高考分数线一览
2022年山西高考分数线一览(最新)
为了帮助考生查询到2022年山西高考录取分数线,特为大家整理了2022年山西高考分数线一览表。下面是小编给大家带来的2022年山西高考分数线一览(最新),以供大家参考!
2022年山西高考分数线一览

高考志愿怎么填
第一步:考生查询高考成绩和在全省物理或历史科目类的“位次”。
第二步:根据往年的“逐分段统计表”,分别找到往年同“位次”对应的大致分数(简称“等位分”)。
第三步:按照“冲一冲”“稳一稳”“保一保”的原则,在等位分的基础上上下浮动一定的分数,结合往年投档分数线,初步选定备选院校。
第四步:缩小志愿范围,考生结合自己的兴趣爱好、职业规划、喜欢的专业、想去的城市等信息,对备选院校进行进一步筛选。
第五步:进行备选院校排序,精选“冲、稳、保”院校和专业,确定初步志愿选择。
第六步:考生认真查阅拟报院校招生章程、选科要求、招生计划等情况,对院校志愿进行调整,确定最终志愿。这一步骤,重点关注院校专业录取规则和专业录取条件,逐一检查自己是否符合院校的身体要求、语种要求、单科成绩、选考科目要求等。
第七步:正式填报志愿,考生需准备好考籍号、身份证号、密码和动态口令卡4样东西,在规定时间登陆高考志愿填报网址,根据系统显示的页面,选择院校专业组和专业志愿,确认无误后提交保存。
第一志愿退档会不会影响第二志愿
不会。
在第一志愿被退档的情况下,将会进入第二志愿的录取程序,依次类推。若在填报志愿时选择服从调剂,仍有机会被录取;如果没有服从调剂就会有落榜的风险。所以第一志愿退档不会影响第二志愿。
考生如果确认“服从分配”,一方面自己增加了被录取的机会,另一方面接受了必须按调配入学的义务,极可能调剂录取的学校或专业与报考初衷相差甚远,要有心理准备。
第一志愿填了服从就会按服从在缺额的招生计划中优先调配比较好的学校或专业。服从调配者一旦被录取,就必须到录取你的院校就读,否则,会影响国家招生计划的完成。因此,对于这一栏目,考生既要充分重视,又要慎重对待,表态具体明确。